Acum este Lun Apr 20, 2026 7:34 pm

forum.cursuridecalificareacreditate.ro

Forum Tehnic : Frigotehnisti ,Instalatori ,Electricieni si Sisteme Fotovoltaice

TEHNOLOGIA INVERTER

Discutii despre scule ,carti de specialtate tot ce are legatura cu meseria de Frigotehnist,electrician instalatori etc
 
Mesaje: 248
Membru din: Mie Mar 21, 2018 3:51 pm

TEHNOLOGIA INVERTER

Mesaj de RosuFlorian » Dum Dec 27, 2020 2:07 pm

Dupa ce am discutat cu domnul profesor ing. Olteanu Mircea despre ce ar trebui sa mai cunoasca in plus cursantii frigotehnisti si electricieni, am considerat ca aceasta tehnologie inverter este foarte bine venita pt. imbogatirea cunostintelor. Desi este o tehnologie destul de raspandita, aparuta de mult timp si o gasim in industrie, agricultura si in mai toate electrocasnicele, foarte multi nu cunosc ce este, cum functioneaza si ce avantaje aduce aceasta, iar si mai grav este ca foarte multi depanatori de electrocasnice fug de aceasta tehnologie inverter, spunand din start:- "Nu trebuia sa luati modelul asta, nu se mai repara ca e inverter,...luati altul/alta!", iar clientul ramane ... :o :shock: :? ...si mai spune si altora sa nu cumpere xxx model inverter ca nu se mai repara. Intradevar este o tehnologie greu de inteles, chiar si de catre electronisti de generatie mai mare deoarece are foarte multa electronica smd, cu piese capsulate, miniaturizate, multe impregnate in rasini epoxidice ce nu permit vizualizarea tuturor pieselor sau a cablajului, iar daca se incearca indepartarea rasinii se distrug piese sau date inscriptionate, facand si mai greoaie interventia, nu mai sunt scheme electrice si electronice cu valorile pieselor. Tehnologia inverter se gaseste in : convertizoare de frecventa, aparate de sudura, generatoare de tensiune cu sinusoida pura, stabilizatoare, relee PWM si MPPT de incarcare acumulatori, cuptoare cu microunde, masini de spalat, frigidere, aparate de aer conditionat, lazi frigorifice, ventilatoare, pompe de caldura, pompe de apa...etc. Am sa descriu in mare si cu ceva scheme aceasta tehnologie inverter.

 
Mesaje: 248
Membru din: Mie Mar 21, 2018 3:51 pm

Re: TEHNOLOGIA INVERTER

Mesaj de RosuFlorian » Dum Dec 27, 2020 2:44 pm

Ce este un inverter, invertor, convertor, converter, convertizor de frecventa, releu PWM/MPPT ? Transforma tensiunea monofazata sau trifazata alternativa cu frecventa fixa in tensiune monofazata sau trifazata alternativa cu frecventa variabila, curentul continuu in curent continuu cu sinusoida pura, curentul continuu in tensiune monofazata sau trifazata variabila cu frecventa variabila...etc. Toate au aproape acelasi principiu de functionare, fac cam acelasi lucru, doar ca in situatii si aparate diferite. De exemplu toate aceste denumiri folosesc PWM, IGBT-uri 2, 4 sau 6 buc., MOSFET, filtre, microcontrolere, drivere, condensatori, punti redresoare monofazate sau trifazate, oscilatoare, generatoare de semnal, surse stabilizatoare in comutatie...etc.
Ultima oară modificat de RosuFlorian pe Sâm Feb 20, 2021 10:49 am, modificat de 4 ori în total.

 
Mesaje: 248
Membru din: Mie Mar 21, 2018 3:51 pm

Re: TEHNOLOGIA INVERTER

Mesaj de RosuFlorian » Dum Dec 27, 2020 4:29 pm

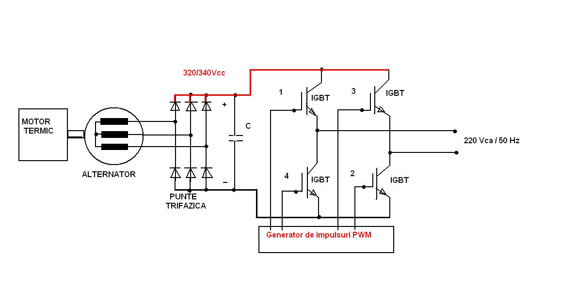
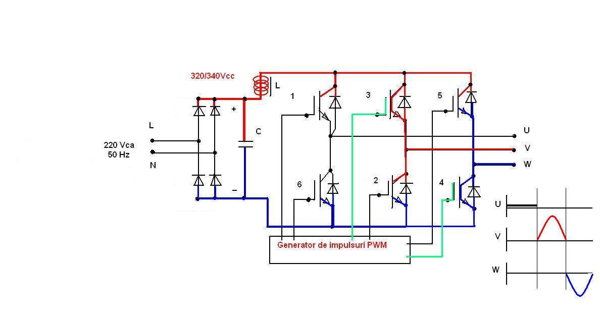
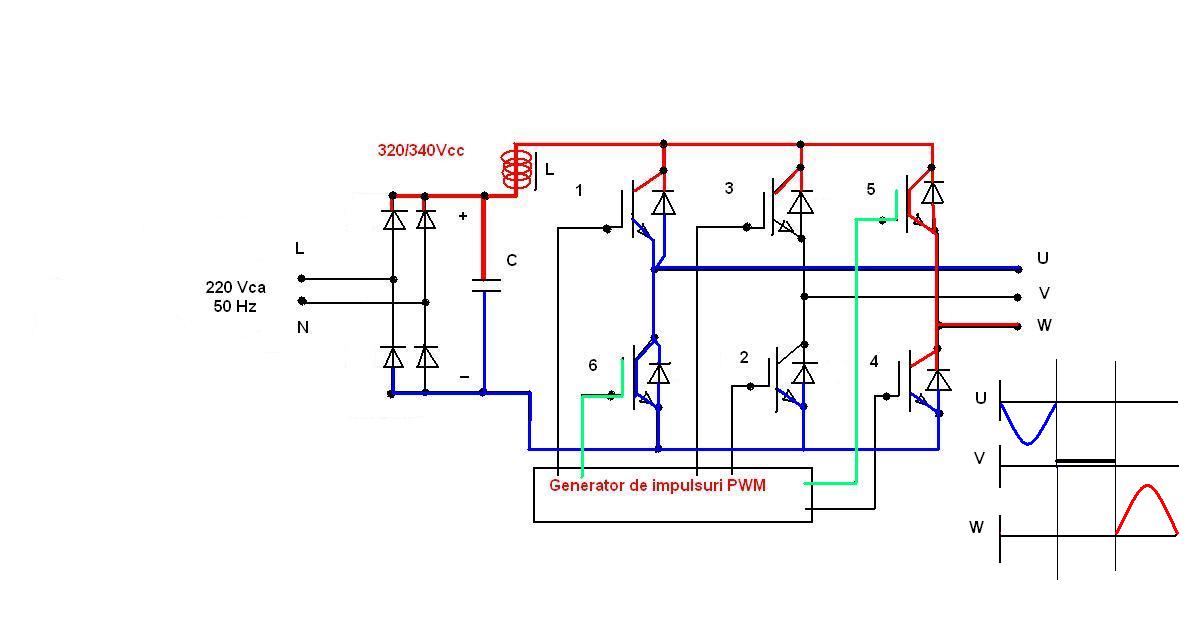
Generatorul de tensiune inverter cu sinusoida pura. Componentele generatorului sunt:- motorul termic, alternatorul trifazat si modulul electronic inverter. Sa le luam pe fiecare in parte si sa analizam rolul fiecaruia. Motorul termic transforma energia termica in energie mecanica rotativa ce actioneaza alternatorul. Alternatorul are stator cu infasurari trifazate si rotor cu magneti permanenti. De ce alternator trifazat si nu monofazat ? Pentru o tensiune continua cat mai pura la iesirea din puntea redresoare. Modulul electronic se compune din punte redresoare trifazata, condensator, (bobine, nu sunt in schema) de filtrare, 4 IGBT-uri ( tranzistori ce suporta curenti si tensiuni mari ) si generator de impulsuri fixe (PWM -Pulse Width Modulation ) iar pentru 1Hz sunt necesare 2 impulsuri la portile IGBT-urilor, 1 si 2 sau 3 si 4. IBGT-urile sunt niste intrerupatoare rapide ce pot cupla si decupla sarcini mari intr-un timp foarte scurt de ordinul milisecundelor atunci cand la portile de comanda primesc o tensiune (desenate cu verde). Tensiunea pozitiva este desenata cu rosu, cea negativa cu albastru. CUM FUNCTIONEAZA ? Puntea redresoare trifazata primeste o tensiune alternativa ce o transforma in tensiune continua polarizata, condensatorul, bobinele de fitraj aduc aceasta tensiune continua la o forma cat mai rectilinie si mai pura, +( plusul tensiunea pozitiva) fiind aplicat la colectorii IGBT-urilor 1 si 3 iar - (minusul tensiunea negativa) aplicata la emitorii IGBT-urilor 4 si 2. Atat timp cat la portile de comanda nu primesc un semnal PWM IGBT-urile raman deschise si nu se intampla absolut nimic. Atunci cand la portile IGBT-urilor 1 si 2 se aplica cate un impuls, la priza de iesire a generatorului avem +(faza 0,5Hz) si -(nul 0,5Hz) adica 1Hz, iar cand la portile IGBT-urilor 3 si 4 se aplica cate un impuls, la priza de iesire a generatorului avem -(nul 0,5Hz) si +(faza 0,5Hz) adica 1Hz. ATENTIE ! Aceste doua impulsuri PWM aplicate unei perechi de IGBT-uri formeaza 1Hz, iar pentru o frecventa de 50 de Hz/s vor fi 100 de impulsuri PWM/s ( adica 50 de impulsuri PWM/s pe fiecare IGBT in parte ).
Fişiere ataşate
Schema redresare tensiune aternativa trifazata, de Rosu Florian..JPG
Schema redresare tensiune aternativa trifazata, de Rosu Florian..JPG (62.51 KiB) Vizualizat de 9805 ori
188549538.jpg
Generator cu tehnologia inverter.
188549538.jpg (72.97 KiB) Vizualizat de 9811 ori
generator inverter.JPG
Schema simplificata de functionare a generatorului de tensiune inverter cu sinusoida pura. De Rosu Florian.
generator inverter.JPG (43.05 KiB) Vizualizat de 9811 ori
Generator inverter sinusoida pura 5.JPG
Comanda IGBT 1 pentru 0,5Hz si 2 pentru 0,5Hz. Schema simplificata de functionare a generatorului de tensiune inverter cu sinusoida pura. De Rosu Florian.
Generator inverter sinusoida pura 5.JPG (57.04 KiB) Vizualizat de 9811 ori
Generator inverter sinusoida pura 4.JPG
Comanda IGBT 3 pentru 0,5Hz si 4 pentru 0,5Hz. Schema simplificata de functionare a generatorului de tensiune inverter cu sinusoida pura. De Rosu Florian.
Generator inverter sinusoida pura 4.JPG (56.93 KiB) Vizualizat de 9811 ori
Ultima oară modificat de RosuFlorian pe Dum Feb 28, 2021 8:55 am, modificat de 3 ori în total.

 
Mesaje: 248
Membru din: Mie Mar 21, 2018 3:51 pm

Re: TEHNOLOGIA INVERTER

Mesaj de RosuFlorian » Dum Dec 27, 2020 11:30 pm

COMPRESORUL LINIAR INVERTER este una dintre cele mai noi tehnologii aparute pe piata. Acest compresor a fost adaptat pentru intaia oara de catre firma LG la un frigider. Are o constructie foarte simpla, consum foarte mic de energie, cu un singur piston ce face o cursa rectilinie actionat de o bobina alimentata de o placa electronica.
Fişiere ataşate
Compresor liniar..JPG
Compresor liniar..JPG (36.63 KiB) Vizualizat de 9501 ori
Schema de alimentare a unui compresor liniar inverter, de Rosu Florian..JPG
Schema de alimentare a unui compresor liniar inverter, de Rosu Florian..JPG (45.6 KiB) Vizualizat de 9805 ori
Schema de alimentare a unui compresor liniar inverter 1, de Rosu Florian..JPG
Schema de alimentare a unui compresor liniar inverter 1, de Rosu Florian..JPG (54.17 KiB) Vizualizat de 9805 ori
Schema de alimentare a unui compresor liniar inverter 2, de Rosu Florian..JPG
Schema de alimentare a unui compresor liniar inverter 2, de Rosu Florian..JPG (56.17 KiB) Vizualizat de 9805 ori
Schematic-diagram-of-a-commercial-linear-compressor.png
Schematic-diagram-of-a-commercial-linear-compressor.png (49.1 KiB) Vizualizat de 9805 ori
Leaner-compressor.jpg
Leaner-compressor.jpg (26.6 KiB) Vizualizat de 9805 ori
1-s2.0-S0003682X16300639-gr1.jpg
1-s2.0-S0003682X16300639-gr1.jpg (85.91 KiB) Vizualizat de 9805 ori
Ultima oară modificat de RosuFlorian pe Sâm Feb 13, 2021 7:49 pm, modificat 1 dată în total.

 
Mesaje: 248
Membru din: Mie Mar 21, 2018 3:51 pm

Re: TEHNOLOGIA INVERTER

Mesaj de RosuFlorian » Mie Dec 30, 2020 1:40 am

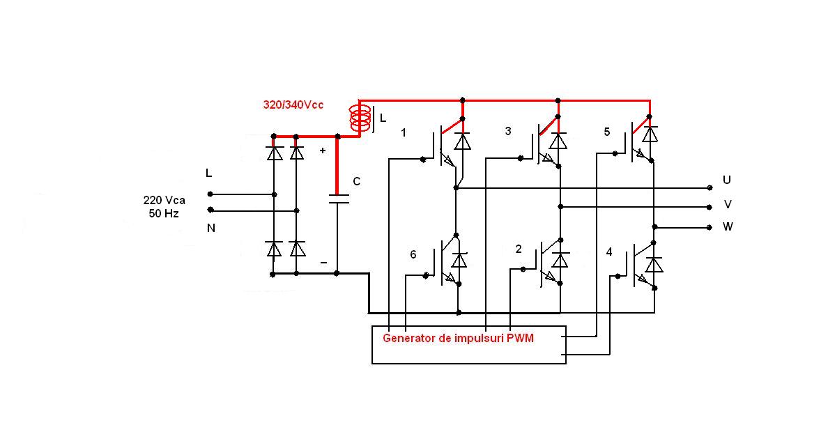
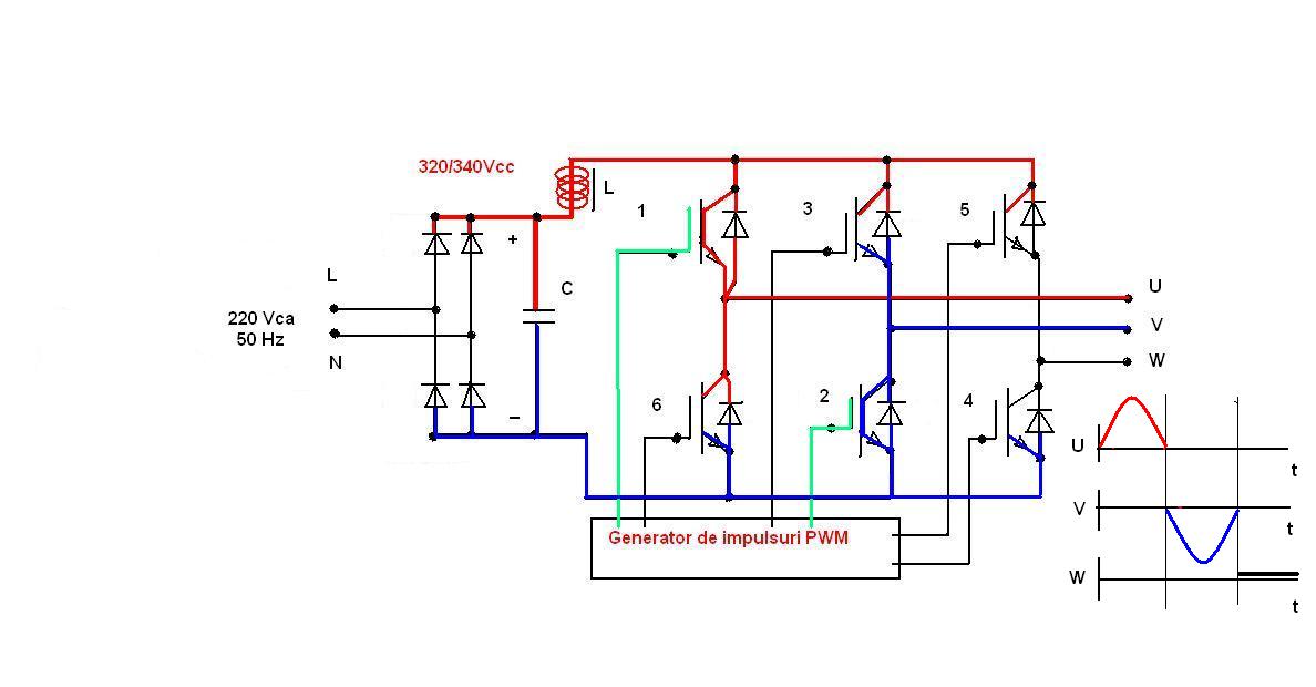
Convertizorul de frecventa. Alimentare monofazica din retea cu tensiune si frecventa fixe (220V/50Hz), iesire tensiune trifazica si frecventa variabile (3X240V/400Hz). Convertizorul de frecventa are 6 IGBT-uri cu ordinea de lucru 1 cu 2; 3 cu 4; 5 cu 6 pentru un sens de rotatie, iar pt. inversarea sensului de rotatie se modifica ordinea de primire semnal PWM pe doua perechi de porti, de exemplu 1 cu 2; 5 cu 6; 3 cu 4. ATENTIE! Nu se modifica sensul de rotatie al motorului daca se inverseaza alimentarea monofazica, faza cu nulul si nulul cu faza ! Aceasta inversare se poate face doar prin selectarea din meniul convertizorului sau prin inversarea a doua faze la bornele motorului.
Fişiere ataşate
Convertizor de frecventa..JPG
Schema de lucru simplificata a convertizorului de frecventa monofazat, de Rosu Florian.
Convertizor de frecventa..JPG (43.75 KiB) Vizualizat de 9784 ori
Convertizor de frecventa 4.JPG
Schema de lucru simplificata a convertizorului de frecventa monofazat, de Rosu Florian.
Convertizor de frecventa 4.JPG (52.46 KiB) Vizualizat de 9784 ori
Convertizor de frecventa 6.JPG
Schema de lucru simplificata a convertizorului de frecventa monofazat, de Rosu Florian.
Convertizor de frecventa 6.JPG (51.03 KiB) Vizualizat de 9784 ori
Convertizor de frecventa 7.JPG
Schema de lucru simplificata a convertizorului de frecventa monofazat, de Rosu Florian.
Convertizor de frecventa 7.JPG (51.78 KiB) Vizualizat de 9784 ori

 
Mesaje: 248
Membru din: Mie Mar 21, 2018 3:51 pm

Re: TEHNOLOGIA INVERTER

Mesaj de RosuFlorian » Joi Dec 31, 2020 1:46 pm

Convertizorul cu alimentare trifazata. ATENTIE! Nu se modifica sensul de rotatie al motorului daca se inverseaza alimentarea din retea! Aceasta inversare se poate face doar prin selectarea din meniul convertizorului sau prin inversarea a doua faze la bornele motorului.
Fişiere ataşate
Convertizor de frecventa cu alimentare trifazata, de Rosu Florian..JPG
Convertizor de frecventa cu alimentare trifazata, de Rosu Florian..JPG (47.7 KiB) Vizualizat de 9768 ori

 
Mesaje: 248
Membru din: Mie Mar 21, 2018 3:51 pm

Re: TEHNOLOGIA INVERTER

Mesaj de RosuFlorian » Joi Dec 31, 2020 1:51 pm

Aer conditionat inverter cu alimentare trifazata.
Fişiere ataşate
160806277_235174548340174_6264474703000531732_n.jpg
Motor inverter de la un compresor decapsulat .
160806277_235174548340174_6264474703000531732_n.jpg (77.01 KiB) Vizualizat de 9056 ori
Aer conditionat inverter cu alimentare trifazata 1, de Rosu Florian.JPG
Aer conditionat inverter cu alimentare trifazata 1, de Rosu Florian.JPG (79.39 KiB) Vizualizat de 9768 ori
Ultima oară modificat de RosuFlorian pe Joi Mai 06, 2021 7:30 am, modificat 1 dată în total.

 
Mesaje: 248
Membru din: Mie Mar 21, 2018 3:51 pm

Re: TEHNOLOGIA INVERTER

Mesaj de RosuFlorian » Joi Dec 31, 2020 1:57 pm

Aer conditionat cu alimentare monofazata. Motorul ventilatorului inverter al unitatii interne si externe. Sursa de alimentare este aceeași sursă de curent continuu de la redresorul / circuitul modulului activ, iar aceasta este de 310-340Vdc. Pentru ca ventilatorul să pornească, PCB-ul trimite o tensiune de comandă de 1-6vcc, iar cu cât este mai mare tensiunea, cu atat creste mai repede în turatii ( RPM ). Motorul are un senzor de pozitie cu efect hall de intrare in circuitul integrat. Atunci când turația este potrivită, de exemplu, ridicata, medie sau scăzuta, placa centrală stabilizează tensiunea de comandă stabilizand turatia motorului.
Fişiere ataşate
1389927.jpg
Motorul ventilatorului inverter al unitatii externe. Stator si rotor cu magneti permanenti.
1389927.jpg (37.08 KiB) Vizualizat de 9430 ori
468432.jpg
Motorul ventilatorului inverter al unitatii externe.
468432.jpg (87.8 KiB) Vizualizat de 9430 ori
5794125.jpg
Motorul ventilatorului inverter al unitatii interne.
5794125.jpg (63.87 KiB) Vizualizat de 9430 ori
Aer conditionat inverter cu alimentare monofazata, de Rosu Florian.JPG
Schema simplificata de functionare a unui aer conditionat inverter cu alimentare monofazata.
Aer conditionat inverter cu alimentare monofazata, de Rosu Florian.JPG (77.32 KiB) Vizualizat de 9768 ori
Ultima oară modificat de RosuFlorian pe Lun Mar 01, 2021 9:04 am, modificat de 3 ori în total.

 
Mesaje: 248
Membru din: Mie Mar 21, 2018 3:51 pm

Re: TEHNOLOGIA INVERTER

Mesaj de RosuFlorian » Joi Dec 31, 2020 2:09 pm

Combina sau lada frigorifica cu compresor inverter.
Fişiere ataşate
152022416_1799713040196084_7100205799583415491_n.jpg
IPM defect si IPM nou.
152022416_1799713040196084_7100205799583415491_n.jpg (112.81 KiB) Vizualizat de 9472 ori
151705705_553386835574817_1957559798999928545_n.jpg
Ledul aprins fara sa clipeasca indica o functionare normala a tuturor componentelor frigiderului inverter.
151705705_553386835574817_1957559798999928545_n.jpg (115.57 KiB) Vizualizat de 9472 ori
Compresor inverter..JPG
Compresor inverter..JPG (45.86 KiB) Vizualizat de 9500 ori
150110044_708253679879823_2501959720231541715_n.jpg
150110044_708253679879823_2501959720231541715_n.jpg (70.42 KiB) Vizualizat de 9500 ori
Placa ectronica frigider inverter, de Rosu Florian..JPG
Placa ectronica frigider inverter, de Rosu Florian..JPG (75.1 KiB) Vizualizat de 9500 ori
Placi electronice frigider inverter, de Rosu Florian..JPG
Placi electronice frigider inverter, de Rosu Florian..JPG (105.72 KiB) Vizualizat de 9500 ori
Schema circuitului integrat IPM, de Rosu Florian..JPG
Schema circuitului integrat IPM, de Rosu Florian..JPG (88.54 KiB) Vizualizat de 9500 ori
Lada frigorifica inverter..JPG
Lada frigorifica inverter..JPG (45.68 KiB) Vizualizat de 9768 ori
Ultima oară modificat de RosuFlorian pe Joi Feb 18, 2021 12:16 am, modificat de 2 ori în total.

 
Mesaje: 248
Membru din: Mie Mar 21, 2018 3:51 pm

Re: TEHNOLOGIA INVERTER

Mesaj de RosuFlorian » Joi Dec 31, 2020 3:15 pm

Generatorul de impulsuri PWM este o componenta electronica de comanda, dar care este conditionata de multe alte componente de pe placa electronica principala, iar pentru o functionare corecta trebuie ca toate semnalele primite de generatorul PWM sa fie corecte, altfel se stabileste o eroare si intrerupe functionarea. Aceste erori pot fi semnalizate cu semnale luminoase de tip led prin aprinderi sau stingeri repetate ce reprezinta un cod sau prin afisaje directe de eroare ex. E1/ E5/ F2/ U4... etc.
Fişiere ataşate
Generator de impulsuri PWM, de Rosu Florian..JPG
Generator de impulsuri PWM, de Rosu Florian..JPG (65.16 KiB) Vizualizat de 9768 ori

Următorul

Înapoi la Subiecte diverse Frigotehnist , Electrician , instalator

Cine este conectat

Utilizatorii ce navighează pe acest forum: Niciun utilizator înregistrat şi 2 vizitatori